淮南市人民政府
加入收藏
首页
交通动态
公共服务
政务公开
行业建设
网上办事
政民互动
您当前所在的位置:
首页
>
交通动态
>
通知公告
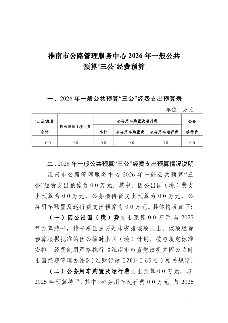
淮南市公路管理服务中心2026年一般公共预算“三公”经费预算
发布日期:2026-03-05 16:04
来源: 市交通运输局
阅读次数:
字体:[
大
中
小
]
背景颜色:
分享到:
打印
关闭