淮南市人民政府
加入收藏
首页
交通动态
公共服务
政务公开
行业建设
网上办事
政民互动
您当前所在的位置:
首页
>
交通动态
>
通知公告
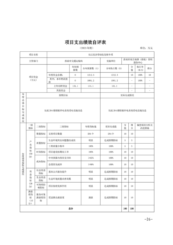
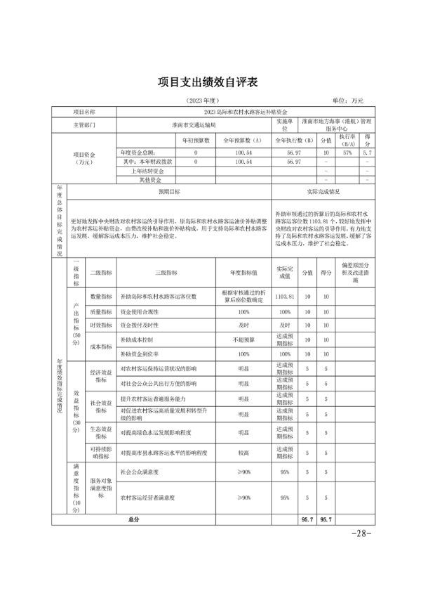
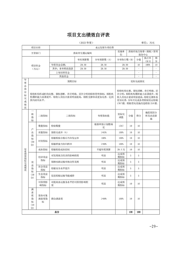
淮南市地方海事(港航)管理服务中心2023年度单位决算
发布日期:2024-08-08 17:22
来源: 局财务科
阅读次数:
字体:[
大
中
小
]
背景颜色:
分享到:
打印
关闭